江西中專升學網為江西初中升學考試民間信息交流平臺,本站主要為江西中考生提供中專、中職、技校的擇校、報考指導服務,權威信息請以江西省教育考試院和各中職招生院校官方信息為準。
江西中專升學網為江西初中升學考試民間信息交流平臺,本站主要為江西中考生提供中專、中職、技校的擇校、報考指導服務,權威信息請以江西省教育考試院和各中職招生院校官方信息為準。
贛州中職為大家帶來2024年贛州市職業高中(中專)中高職補錄公告的詳細講解,希望能幫助大家順利備考哦。預祝大家考試成功哦。

2024年贛州市職業高中(中專)中高職補錄公告
我市職業高中(中專)中高職對接錄取已經完成平行志愿投檔和閱檔工作,經招生學校確認,部分學校部分專業尚有部分缺額。為滿足落選考生的就讀需求,完成學校招生計劃,經研究,同意贛州應用技術職業學校等20所職業學校缺額專業的補錄申請,并采取學生自主報名和學校線下組織雙向選擇的方式進行補錄。
一、報名對象
報名參加了2024年江西省初中學業水平考試(中考)且210分以上,未被其它學校錄取者均可報名。之前被五年制高職、普通中專(職業高中)中高職對接錄取(含補錄)的、個人原因申請退檔的,不參與補錄。
二、報名方式
有意愿參加補錄的考生,要認真了解補錄學校與缺額專業、對接院校與專業(見附件),要根據自身的意愿、興趣愛好與經濟條件選擇學校與專業,有疑問可聯系學校咨詢或登錄贛州市教育局官網《中招指南》查詢。公告即日起,至9月18日前,考生需攜帶補錄申請書(書寫清楚報名序號、身份證號、考試成績、聯系方式、補錄學校及專業等情況,考生及家長要簽名)、報名序號證等到學校指定處報名,逾期不予受理。
三、補錄方式
根據學校申報的專業缺額數,按報名人數從高分到低分擇優錄取。學校必須嚴格遵守招生錄取相關規定,不得棄高選低,不得弄虛作假,不得調整專業計劃,不得超計劃招生等。補錄名單由學校收集后于9月20日前報市教育考試中心審核備案。
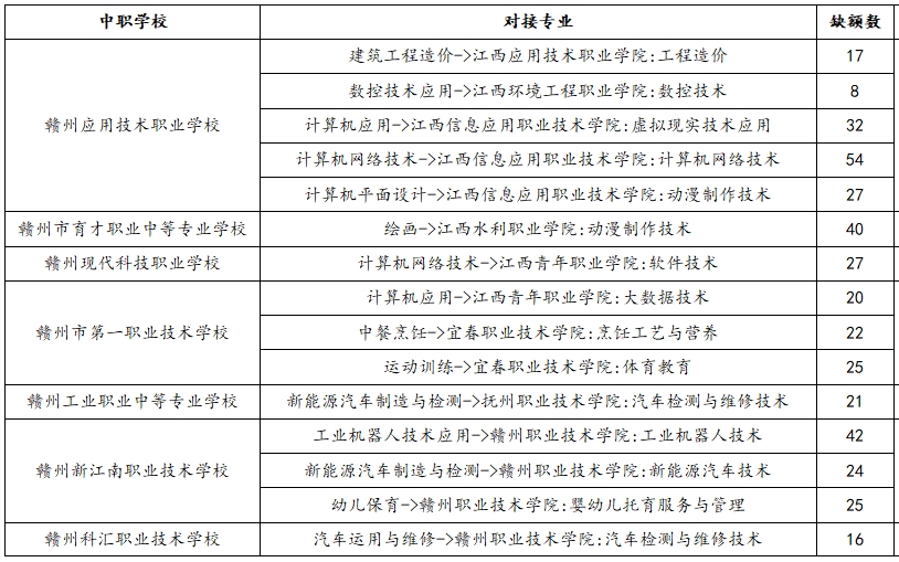
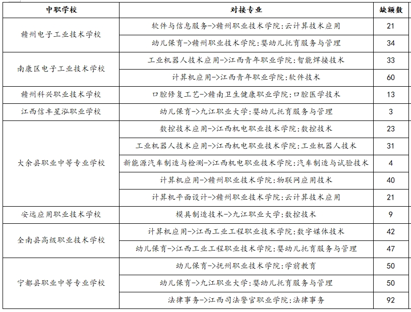
附件:2024年贛州市職業高中(中專)中高職對接專業計劃缺額統計表



以上就是有關2024年贛州市職業高中(中專)中高職補錄公告的內容。更多江西中職中專技工招生信息、江西中職學校,江西職高學校,敬請關注江西中職中專網,也可以點擊【預約中職院校】提前看校,快人一步!
本文標題:2024年贛州市職業高中(中專)中高職補錄公告@中考生,快來測一測適合報考的學校吧!
根據模考/估分情況,測算錄取概率,提供針對性的升學方案...我是:
考生情況:
填寫信息,獲取結果:
免責聲明
掃一掃添加企業微信
與江西中專升學專業老師, 一對一咨詢,在線實時為你解答疑問!