江西中專升學網為江西初中升學考試民間信息交流平臺,本站主要為江西中考生提供中專、中職、技校的擇校、報考指導服務,權威信息請以江西省教育考試院和各中職招生院校官方信息為準。
江西中專升學網為江西初中升學考試民間信息交流平臺,本站主要為江西中考生提供中專、中職、技校的擇校、報考指導服務,權威信息請以江西省教育考試院和各中職招生院校官方信息為準。
江西中考為大家帶來歷年江西中考歷史試卷及答案的詳細講解,希望能幫助大家順利備考哦。預祝大家考試成功哦。

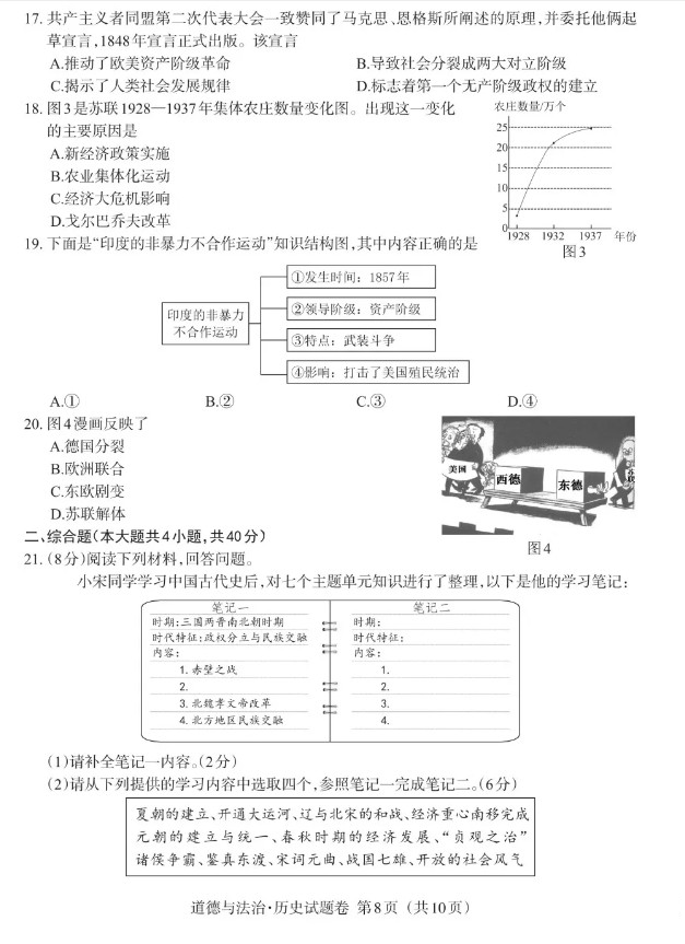
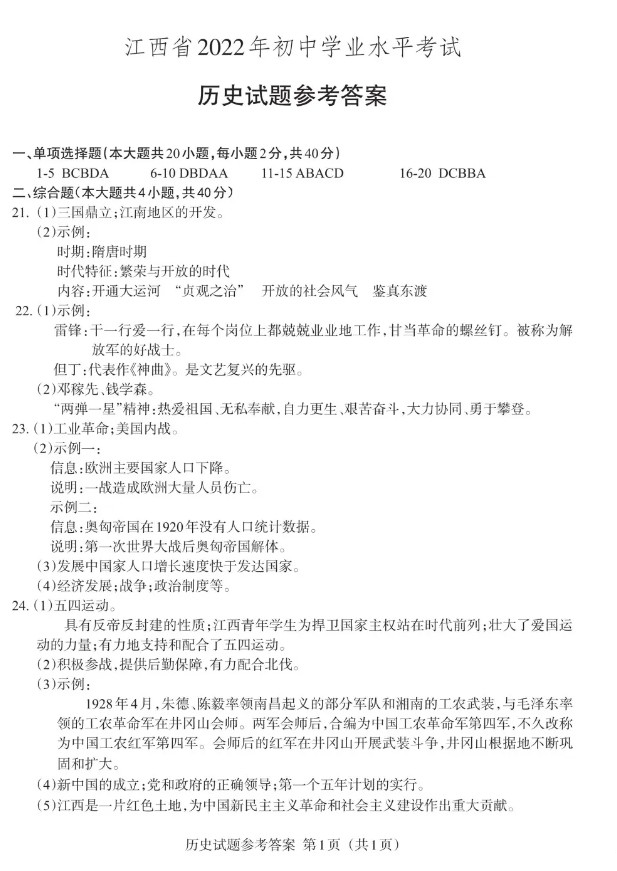
歷年江西中考歷史試卷及答案






以上就是關于歷年江西中考歷史試卷及答案的具體內容,希望能夠幫助同學們。如果還想了解更多關于江西高職單招招生院校、報考指南、招生專業等相關資訊的更多內容,可以點擊【在線報名系統】獲取專業老師指導,我們會安排專業老師與您聯系,提供一對一報名咨詢服務。
本文標題:歷年江西中考歷史試卷及答案@中考生,快來測一測適合報考的學校吧!
根據模考/估分情況,測算錄取概率,提供針對性的升學方案...我是:
考生情況:
填寫信息,獲取結果:
免責聲明
掃一掃添加企業微信
與江西中專升學專業老師, 一對一咨詢,在線實時為你解答疑問!