江西中專升學網為江西初中升學考試民間信息交流平臺,本站主要為江西中考生提供中專、中職、技校的擇校、報考指導服務,權威信息請以江西省教育考試院和各中職招生院校官方信息為準。
江西中專升學網為江西初中升學考試民間信息交流平臺,本站主要為江西中考生提供中專、中職、技校的擇校、報考指導服務,權威信息請以江西省教育考試院和各中職招生院校官方信息為準。
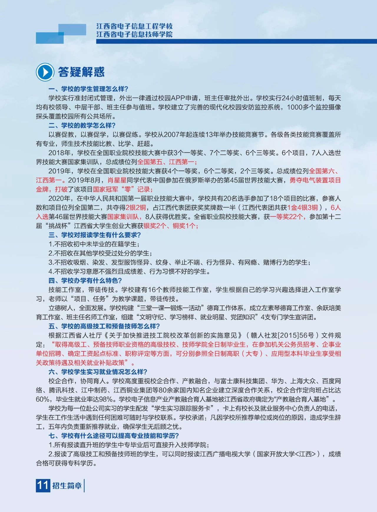
2021年江西省電子信息工程學校招生簡章,江西中職報名網給大家整理了江西省電子信息工程學校的招生信息,包含學校簡介、招生專業及收費標準、報名注意事項等信息。希望能幫助大家,以供大家參考,下面一起看看吧!





















以上就是“2021年江西省電子信息工程學校招生簡章”的全部內容,中職中專生如想了解更多關于江西中專學校報名、招生簡章、招生計劃、招生專業、中專技校、政策公告及招生問答等內容,敬請關注江西中職報名網!關注我們微信公眾號【江西傳愛升學吧】還可以獲取更多中專中職升學資訊哦
文章來源于:https://mp.weixin.qq.com/s/hBP6jD8_ZKbwTVrHdCAzpg,(如有侵權,請聯系我們刪除,聯系方式:swhzw@vip.qq.com)
本文標題:2021年江西省電子信息工程學校招生簡章@中考生,快來測一測適合報考的學校吧!
根據模考/估分情況,測算錄取概率,提供針對性的升學方案...我是:
考生情況:
填寫信息,獲取結果:
免責聲明
掃一掃添加企業微信
與江西中專升學專業老師, 一對一咨詢,在線實時為你解答疑問!