江西中專升學網為江西初中升學考試民間信息交流平臺,本站主要為江西中考生提供中專、中職、技校的擇校、報考指導服務,權威信息請以江西省教育考試院和各中職招生院校官方信息為準。
江西中專升學網為江西初中升學考試民間信息交流平臺,本站主要為江西中考生提供中專、中職、技校的擇校、報考指導服務,權威信息請以江西省教育考試院和各中職招生院校官方信息為準。
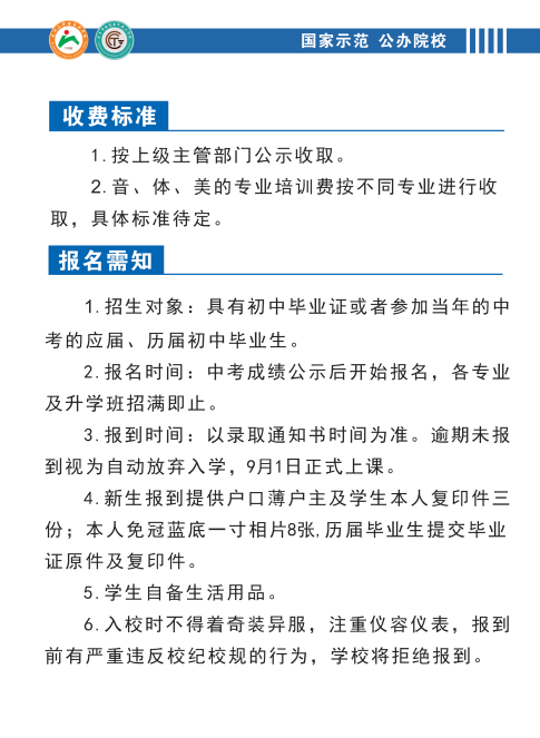
萍鄉市電瓷電氣技工學校2023年招生簡章!江西中職報名網為同學們整理了萍鄉市電瓷電氣技工學校的招生信息,對該校有意向的小伙伴可以看看!希望對大家能有所幫助吧。











以上就是“萍鄉市電瓷電氣技工學校2023年招生簡章”的全部內容,中職中專生如想了解更多關于江西技校報名、招生簡章、招生計劃、招生專業、中專技校、政策公告及招生問答等內容,敬請關注江西中職招生網!
文章來源于:https://mp.weixin.qq.com/s/HOAwMF6FNCHYhFfH5JsN2w,(如有侵權,請聯系我們刪除,聯系方式:swhzw@vip.qq.com)
本文標題:萍鄉市電瓷電氣技工學校2023年招生簡章@中考生,快來測一測適合報考的學校吧!
根據模考/估分情況,測算錄取概率,提供針對性的升學方案...我是:
考生情況:
填寫信息,獲取結果:
免責聲明
掃一掃添加企業微信
與江西中專升學專業老師, 一對一咨詢,在線實時為你解答疑問!